智能交通系統中的傳感器技術:分類、互聯及應用拓展
摘要
現代社會面臨著嚴峻的交通系統問題,包括但不限于交通擁堵、安全隱患和環境污染。信息通信技術在現代交通系統中受到越來越多的關注和重視。汽車制造商正在開發車載傳感器及其在安全、交通管理和信息娛樂等不同領域的應用。政府機構正在部署攝像頭和傳感器等路邊基礎設施,以收集有關環境和交通狀況的數據。通過將車輛與傳感設備無縫集成,可以充分利用它們的傳感和通信能力,構建智能交通系統(ITS)。本文探討了如何將傳感器技術與交通基礎設施相結合,以實現可持續的智能交通系統,以及安全、交通控制和信息娛樂應用如何從部署在智能交通系統不同組成部分的多個傳感器中受益。最后,本文還討論了實現全面運行且協同工作的智能交通系統環境所需解決的一些挑戰。
1、引言
交通系統已成為所有國家經濟增長的重要基礎。然而,世界上許多城市正面臨著交通流量的無序增長,引發了諸如延誤、交通堵塞、燃油價格上漲、二氧化碳排放量增加、交通事故、緊急事件頻發以及現代社會生活質量下降等嚴重問題。根據得克薩斯州交通研究所的一份報告,在美國,通勤者每年約有 42 小時被困在交通中,司機每年浪費的燃油超過 30 億加侖,全國范圍內的經濟損失高達 1600 億美元,相當于每位通勤者 960 美元。聯合國人口基金和人口參考局的報告顯示,由于全球許多國家的人口增長和向城市地區的遷移加劇,這些問題在未來將進一步惡化。因此,迫切需要提高交通的安全性和效率。
信息通信技術(ICT)在硬件、軟件和通信等領域的進步,為開發可持續的智能交通系統創造了新的機遇。將信息通信技術與交通基礎設施相結合,將能提供更優質、更安全的出行體驗,并推動向智能交通系統(ITS)的轉型。智能交通系統秉持四大基本原則:可持續性、集成性、安全性和響應性。這些原則將在實現智能交通系統的主要目標(包括出行便利性、環境可持續性和經濟發展)中發揮關鍵作用。
智能交通系統的成功在很大程度上取決于用于獲取、收集和處理來自環境的準確數據的平臺。傳感平臺大致分為兩類:第一類是車載傳感平臺,用于收集車輛自身狀態的數據;第二類是城市傳感平臺,用于收集交通狀況信息。傳感器技術是車對車(V2V)和車對基礎設施(V2I)通信中數據收集的關鍵組件。這些數據隨后被提供給交通管理系統進行進一步的處理、分析,并據此做出決策和采取行動。智能交通系統有望解決高燃油價格、高二氧化碳排放、嚴重交通擁堵等問題,并改善道路條件。
本文的研究貢獻
本文的主要貢獻包括三個方面。首先,闡述并探討了如何將傳感器技術與交通基礎設施相集成,以構建可持續的智能交通系統,解決高二氧化碳排放、嚴重交通擁堵等問題,并提高道路安全性。本文描述了傳感器在交通基礎設施中的部署位置、收集的信息類型以及這些信息如何用于改善交通,使其更加智能化。其次,探討了用戶應用(駕駛輔助、乘客娛樂、碰撞預警等)和智能交通系統應用(交通控制、道路狀況監測等)如何從嵌入在智能交通系統組件中的傳感器技術中受益。本文還提出了一種應用分類法,這些應用將直接受益于所收集的所有傳感器數據,并通過提高成本效益、能源效率以及為終端用戶和交通系統管理機構提供更高效的運營,來改善交通系統。最后,本文討論了傳感器技術未來需要解決的一些挑戰,以實現全面運行、非侵入性且協同工作的智能交通系統環境。
2、傳感器技術
在過去十年中,傳感器技術已變得無處不在,并受到了廣泛關注。傳感器已被應用于多個領域,如醫療保健、農業、森林、車輛和海洋監測等。在交通領域,傳感器技術支持設計和開發各種交通控制、安全和娛樂應用。近年來,由于美國聯邦法規的要求,輪胎壓力傳感器和后視可視系統等傳感器和執行器已成為車輛制造和智能交通系統實施中的必備設備,旨在提高駕駛員和乘客的滿意度、改善道路安全并減少交通擁堵。制造商還會選擇性地安裝其他傳感器,以監測車輛的性能和狀態,為駕駛員提供更高的效率和輔助。目前,一輛汽車平均配備約 60-100 個傳感器,但隨著車輛變得更加 “智能”,每個車輛的傳感器數量可能會達到 200 個。
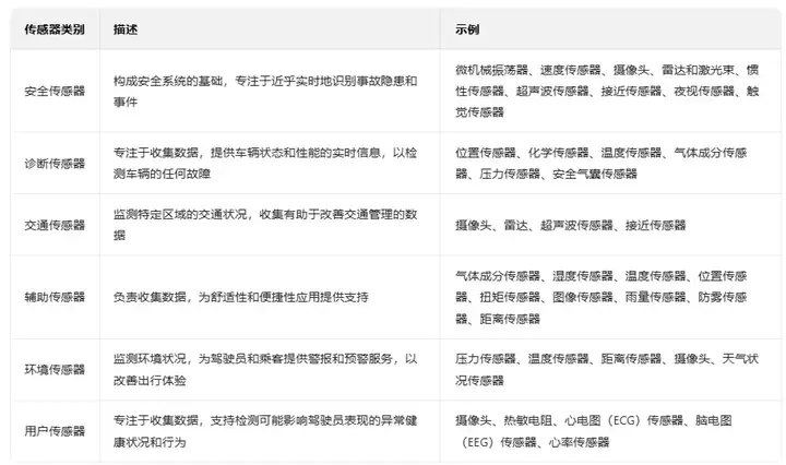
在文獻中,作者根據傳感器在車輛中的部署位置,將其分為三類:動力傳動系統傳感器、底盤傳感器和車身傳感器。另一項研究則根據傳感器旨在支持的應用類型對車輛傳感器進行分類,確定了四類傳感器:安全傳感器、診斷傳感器、便捷性傳感器和環境監測傳感器。本文在文獻提出的四類傳感器分類基礎上進行了擴展,增加了兩類傳感器,即駕駛監測傳感器和交通監測傳感器,如下表 1 所示。

表 1、車輛中使用的傳感器分類
2.1 車載傳感器
在智能交通系統中,確定用于開發相關應用的傳感器類型至關重要,這些應用旨在解決以下問題:(1)交通擁堵和停車困難;(2)通勤時間過長;(3)二氧化碳排放量高;(4)道路交通事故數量增加等,以提高車輛性能并增強駕駛體驗。圖 1 展示了當今車輛中一些最廣泛使用的傳感器。

圖 1、不同類型的車載傳感器
車載傳感器的應用
輪胎壓力監測是美國國家公路交通安全管理局要求的一項應用,當輪胎氣壓過低時,通過聲音、燈光或振動警報提醒駕駛員。
接近傳感器、超聲波傳感器和電磁傳感器用于停車輔助和倒車預警應用。接近傳感器可以檢測車輛何時靠近物體;超聲波傳感器利用一種聲納技術來確定車輛與物體的距離,當車輛距離物體小于設定閾值時向駕駛員發出警報;電磁傳感器則在物體進入前后保險杠周圍產生的電磁場時向駕駛員發出警報。接近傳感器已被用于開發基于矩形電容式接近傳感陣列的系統,用于量化乘員頭部位置,以滿足公路安全保險協會(IIHS)的指導方針。然而,這類傳感器經常受到溫度和濕度的影響,降低了其準確性。
雷達(RAdio Detection And Ranging, RADAR)和激光傳感器持續掃描道路,監測前方、側面和后方的碰撞情況,并允許安全應用通過無線電波確定障礙物與傳感器之間的距離,從而調整油門并啟動剎車,以防止潛在的碰撞或危險情況。如果檢測到車輛附近有物體,該應用會通知駕駛員,并自動啟動剎車以避免碰撞。
陀螺儀和加速度計傳感器用于慣性導航系統(INS),以確定車輛的位置、方向和速度等參數。慣性導航系統通常與全球定位系統(GPS)結合使用,以提高準確性。
雷達和速度傳感器用于檢測車道變更或車道偏離時向駕駛員發出潛在危險警報的應用。駕駛員通常會通過座椅或方向盤的振動或聲音警報得到提醒。
攝像頭的用途包括:(1)監測駕駛員的身體姿勢、頭部位置和眼部活動,以檢測疲勞等異常狀況或車輛行駛異常(如偏離道路直線行駛或行人突然橫穿車前);(2)執行夜視輔助應用,幫助駕駛員看得更遠,并檢測路徑中可能導致潛在危險或事故的物體,如動物、行人或樹木。
激光雷達(LIght Detection And Ranging, LIDAR)已成為自動駕駛車輛發展的關鍵組件。激光雷達使自動駕駛汽車(或任何機器人)能夠以一些特殊特性觀察世界,例如 360 度連續視野和高精度深度信息。激光雷達傳感器持續發射激光束,然后測量光線返回傳感器所需的時間。
盡管每輛車中的傳感器數量不斷增加,但它們與其他組件的集成以及不同品牌之間缺乏廣泛認可的標準,是其應用推廣的一大障礙。此外,當前的自動化系統在功能上也存在局限性。例如,沃爾沃的城市安全系統的速度限制為 50 公里 / 小時或以下,以避免與其他車輛碰撞或撞到摩托車手或騎自行車的人。該城市安全系統基于激光單元,因此在黑暗條件下,只有當車輛的前燈和尾燈開啟且清晰可見時,才能檢測到車輛。
2.2 道路傳感器
交通基礎設施的戰略投資對一個國家的發展至關重要,是現代經濟的核心。每年,世界各國政府都會在交通領域投入大量資金。在美國,每年的投資約占國內生產總值(GDP)的 1.6%,而歐洲在 2014 年的投資約為 1020 億歐元,其中 52% 用于道路基礎設施。盡管汽車行業已投入大量資金,通過在車輛內部使用傳感器來提高車輛的安全性、性能和舒適性,但利用路邊部署的設備收集交通數據已成為智能交通系統面臨的主要挑戰之一。在交通網絡中部署傳感器可為駕駛員提供新的服務,例如智能停車(如為駕駛員匹配可用的停車位)以及根據道路擁堵程度制定的差異化定價。傳感器實時收集環境數據,經過處理和分析后,可用于改善交通網絡,提高其韌性。
根據部署位置,傳感器可分為兩類:侵入式傳感器和非侵入式傳感器。侵入式傳感器安裝在路面上,具有較高的準確性,但安裝和維護成本也很高。基本上,侵入式傳感器(如圖 2 所示)可分為三類:(1)安裝在道路上并通過有線或無線方式連接到處理單元的無源磁傳感器;(2)橫跨道路放置并通過有線 / 無線介質將數據傳輸到處理單元的氣動管傳感器;(3)埋在道路下的線圈,用于向處理單元發送數據。這類傳感器在交通控制系統中應用最為廣泛。

圖 2、侵入式傳感器類別,(a)嵌入式磁力計,(b)氣動管傳感器,(c)感應線圈
道路傳感器的主要優勢是技術成熟,已被廣泛應用,且車輛檢測準確性高。然而,道路傳感器的主要缺點是:安裝成本高,安裝、維護和維修過程中會干擾交通。為解決上述問題,已實施的一種解決方案是引入無線電池供電的傳感器節點,以替代侵入式傳感器,這些傳感器節點安裝在路面上方。這項技術代表了交通傳感器的一項變革,有望以比現有解決方案更低的成本,提高從道路收集的數據的質量、數量、準確性和可信度。
非侵入式傳感器安裝在道路上的不同位置(而非路面上方),如圖 3 所示,能夠檢測車輛的通行情況以及車速、車道占用率等其他參數。然而,這類傳感器價格昂貴,且可能受到環境條件的影響。通常,非侵入式傳感器用于開發提供特定位置信息的應用,例如交通信號燈處的排隊檢測、交通狀況、道路天氣條件和路面狀況等。一些傳感器安裝在桅桿上,用于監測特定的覆蓋區域;另一些傳感器安裝在橋梁上,監測區域直接位于橋梁下方;還有一些傳感器放置在路邊地面,利用橫穿道路的光束進行檢測,主要用于單車道和單向車流,因為它們極易受到其他物體的干擾。
非侵入式傳感器具備侵入式傳感器的許多功能,且操作難度更低。然而,它們極易受到雪、雨、霧等氣候條件的影響。準確的交通數據對于做出明智的決策以改善交通狀況至關重要。駕駛員更容易發現非侵入式傳感器,因此在檢測到這些設備后,會做出不同且更快的反應,例如減速、使用正確的車道等。面臨的挑戰不僅是安裝這些傳感器,還包括基于收集到的數據縮短駕駛員的反應時間,并為他們提供更準確的道路環境和實際情況視圖。

圖 3、非侵入式傳感器類別,(a)路邊桅桿安裝式,(b)橋梁安裝式,(c)路邊橫穿式
目前,道路上使用了多種傳感器。表 2 列出了目前用于統計車輛數量、車輛分類或監測道路狀況以及其他一些實際用途的兩類傳感器(侵入式和非侵入式)。

表 2、目前用于交通控制的傳感器類別
氣動道路管傳感器使用一根或多根橫穿車道的管子,用于統計車輛數量和進行車輛分類。當車輛輪胎壓過管子時,傳感器會發出一陣氣壓,產生電信號,該電信號隨后傳輸到處理單元。
感應線圈檢測器(ILD)傳感器是交通管理中最常用的傳感器之一,用于收集交通流量、車輛占用率、長度和速度等數據。它由一根長導線纏繞成線圈,安裝在道路表面內部或下方,當車輛經過傳感器時,線圈電路的電氣特性會發生變化,從而產生電信號并發送到處理單元。
磁傳感器通過檢測地球磁場的變化來檢測車輛,用于收集流量、占用率、車輛長度和速度等數據,適用于橋梁部署。
壓電傳感器通過傳感器電壓的變化來檢測高速行駛(速度約為 112 公里 / 小時)的車輛經過,最多可監測四條車道。壓電系統通常由壓電傳感器和感應線圈檢測器傳感器組成。
視頻圖像處理器(VIP)系統包括多個視頻攝像頭、一臺用于處理圖像的計算機以及一套基于復雜算法的軟件,用于解釋圖像并將其轉換為交通數據。安裝在路邊的視頻攝像頭收集并分析交通場景的視頻圖像,利用流量和占用率等交通參數確定連續幀之間的變化。視頻圖像處理器系統的主要缺點是在惡劣天氣條件下性能會下降。
雷達傳感器發射低能量微波輻射,探測區域內的所有物體都會反射這種輻射。雷達傳感器系統有不同類型:(1)多普勒系統,利用返回信號的頻移來統計車輛數量,并非常準確地確定速度;(2)調頻連續波雷達,像簡單的連續波雷達一樣輻射連續的傳輸功率,用于測量流量、速度和存在情況。一般來說,雷達傳感器準確性高且易于安裝,支持多個檢測區域,可在白天或夜間運行。其主要缺點是極易受到電磁干擾。
紅外傳感器檢測車輛、路面或其他物體產生的能量,將反射的能量轉換為電信號并發送到處理單元。紅外傳感器分為兩類:被動紅外(PIR)傳感器基于紅外輻射的發射或反射檢測車輛,用于收集流量、車輛存在情況和占用率數據;主動紅外(AIR)傳感器使用發光二極管(LED)或激光二極管測量反射時間,收集流量、速度、分類、車輛存在情況和交通密度等數據。
超聲波傳感器根據頻率在 25 至 50 千赫茲之間的聲波發射與物體反射回傳感器之間的時間差,計算兩個物體之間的距離。接收到的能量轉換為電能后發送到處理單元。超聲波傳感器用于收集車輛流量和速度數據,這類傳感器的主要缺點是對環境影響的敏感性高。
聲學陣列傳感器由一組麥克風組成,用于檢測接近的車輛經過傳感器覆蓋區域時產生的聲能增加。聲學傳感器正取代磁感應線圈,用于計算交通流量、占用率和車輛平均速度。
路面狀況傳感器利用激光和紅外技術讀取道路狀況(溫度和附著力),以提高交通安全性并執行道路維護計劃。然而,這類傳感器需要定期維護以保持其性能水平。
射頻識別(RFID)傳感器的用途包括:(1)自動識別道路上行駛的車輛并收集其數據;(2)智能停車和檢測車輛以分配停車位。
盡管道路上已安裝了許多傳感器,但由于缺乏正確的校準和集群集成,收集到的數據不穩定,阻礙了智能交通系統按照交通管理部門、汽車制造商、道路使用者和所有智能交通系統利益相關者的預期進行發展和演進。智能交通系統有望利用各種集成傳感器提供狀況評估系統,并基于從集成傳感器收集的數據快速做出決策,以改善交通狀況。
2.3 關鍵傳感器的討論
盡管傳感器已廣泛應用,但它們只是汽車行業未來規劃(自動駕駛車輛)中使用的各種設備的一小部分。傳感器的冗余性和集成將提高自動駕駛、自動化或自主車輛的安全性和性能。如今的車輛已經配備了雷達和攝像頭系統、冗余傳感器以及用于控制它們的軟件。然而,探測范圍可達 300 米及以上的高分辨率且經濟實惠的激光雷達系統仍處于預開發階段,但預計未來幾年此類組件將變得更加先進。
當前的攝像頭系統正在使用互補金屬氧化物半導體(CMOS)圖像傳感器,并將機器視覺與多個傳感器(如雷達)集成,用于高級駕駛輔助系統(ADAS)和部分自動駕駛。攝像頭系統的主要缺點是,在非照明和光照變化條件下,環境條件可能會影響物體檢測,且計算機視覺在可靠檢測方面存在局限性。攝像頭系統面臨的挑戰是開發用于實時分析的快速圖像采集和高效圖像處理方法。
雷達傳感器利用無線電波測量距離,并與外部控制器配合使用,調整油門以保持與物體的恒定距離。雷達的優勢是重量輕且能夠在不同條件下運行,但它的主要缺點是視野有限(不在車道中央行駛的小型車輛,如自行車或摩托車,可能無法被檢測到)。
激光雷達是汽車行業中的一項新技術,用于測量與靜止和移動物體的距離。激光雷達采用特殊程序提供檢測到的物體的三維圖像。激光雷達的主要缺點是尺寸大、成本高,且在惡劣天氣條件(雪、霧、雨和空氣中的塵埃顆粒)下性能有限,因為激光雷達使用光譜波。激光雷達無法檢測顏色或對比度,光學識別能力較差。此外,如今激光雷達系統很少用于大規模生產。因此,由于成本和可用性原因,這項技術的潛力尚未得到充分挖掘。激光雷達技術面臨的挑戰是通過減小尺寸以方便集成到汽車中并實現更大的孔徑角位置,降低在所有車輛中部署的成本。
特斯拉等公司正專注于開發基于僅包含攝像頭和雷達傳感器的系統的新型車輛,而谷歌在 Waymo 項目中則將激光雷達作為首選技術。
車輛輔助系統的實施沒有統一的解決方案。新時代車輛的成功取決于多傳感器系統的集成。攝像頭系統正與雷達系統(安裝在車輛前后以監測交通)集成,以提高速度和距離測量的精度,以及障礙物和移動物體輪廓的檢測能力。雷達不一定能提供激光雷達那樣的精細度,但雷達和激光雷達是很有前景的技術,它們可以很好地互補。
2.4 智能交通系統的互聯技術
汽車行業提出了多種通信技術,用于在車輛、交通基礎設施和行人之間交換數據。
2.4.1 車對車(V2V)通信的接入技術
現代車輛配備了許多傳感器和電子系統以及車載通信網絡。多種協議和網絡用于連接車輛內部安裝的不同傳感器和設備。表 3 根據安全、交通控制和信息娛樂應用的不同數據速率范圍,對協議和通信網絡進行了分類。

表 3、車載通信的通信協議和通信網絡分類
車對車和車對基礎設施通信中一些最主要的接入技術包括:IEEE 車載環境無線接入(WAVE)標準,該標準包括專用短程通信(DSRC)規范、用于物理層(PHY)和媒體訪問控制層(MAC)的 IEEE 802.11p 以及用于上層的 IEEE 1609 系列標準。研究人員已通過各種物理層和媒體訪問控制層優化對這些技術的性能進行了評估。專用短程通信(DSRC)允許傳感器、車輛和行人在約 300 米的范圍內交換消息。動態頻譜接入(DSA)是專用短程通信(DSRC)使用的一項補充技術,用于在未使用的頻譜上交換信息。
J2735 是汽車工程師協會開發的另一項標準,用于車對車通信。該標準規定了基于專用短程通信(DSRC)/ 車載環境無線接入(WAVE)的通信系統所使用的應用程序的一組特性(如消息、數據幀和數據元素)。
盡管這些技術已經過測試,但它們的延遲時間較長(約 25 毫秒),不足以使汽車做出避撞動作,而且由于其傳輸頻率,可能會出現無授權頻譜沖突。此外,這些技術(無線網絡、車載環境無線接入、專用短程通信、動態頻譜接入)之間可能存在潛在干擾,從而增加事故發生的可能性。
2.4.2 車對基礎設施(V2I)通信的接入技術
車對基礎設施(V2I)基于車輛與路邊基礎設施之間無線交換關鍵安全和運行數據,以提高交通系統的性能。已提出多種接入技術用于車對基礎設施通信。
4G/LTE 技術支持高數據速率(高達 129 兆比特 / 秒)、低延遲、大范圍覆蓋,并通過軟切換和無縫切換實現高移動性。無源磁傳感器、氣動管傳感器和感應線圈可以利用這項技術向車輛、行人或交通控制辦公室傳播數據。
全球微波互聯接入(WiMAX)技術覆蓋范圍可達 50 公里,支持高達 70 兆比特 / 秒的數據速率,為移動用戶提供寬帶接入以進行數據交換,從而能夠實施道路安全和交通分析應用。
近年來,研究重點一直放在利用現有和新興的移動通信標準(如 LTE-X2 接口和 5G 設備到設備(D2D))作為提供汽車應用的替代技術所帶來的優勢上。其主要目標是利用現有的電信基礎設施和網絡收集數據,以提供新穎的高級駕駛輔助系統解決方案。
最近,SigFox 已成為物聯網(IoT)設備之間交換數據的可行解決方案,提供了一個全球低功耗廣域網(LPWA),可用于智能交通系統,傳輸來自道路上部署的不同傳感器(如污染水平傳感器、溫度和濕度傳感器等)收集的數據。
無線技術可以支持低于 5 毫秒的延遲時間,這被認為適用于安全應用。然而,其主要缺點是基礎設施成本高,且需要與運營商簽訂訂閱或服務協議才能使用網絡。
3、智能交通系統應用分類法
圖 4 展示了智能交通系統應用的分類法,該分類法根據智能交通系統的應用類型將其分為六類。

圖 4、智能交通系統應用分類法
3.1 安全類應用
安全類應用專注于提高駕駛員和乘客的安全性(如圖 5 所示),從而減少事故數量、人員受傷和死亡人數。
車道管理應用旨在確保車輛行駛時的安全。通過安裝在后視鏡后方的攝像頭,該應用可以監測道路車道標記,并檢測任何車道偏離情況。自適應巡航控制應用利用雷達、速度和距離傳感器來調節車速,與前車保持安全距離。傳感器與神經模糊或曲線半徑預測等預測算法相結合,以確定道路彎道的最佳轉向角度。盲點信息應用利用雷達傳感器,當檢測到盲點區域有車輛時,在駕駛員變更車道時發出警報。交叉路口碰撞預警應用利用位置和速度傳感器確定車輛碰撞的概率,并在碰撞概率高于某個既定安全范圍時發送預警信號。全景監測應用利用攝像頭檢測汽車周圍的障礙物,使停車和操控過程更加容易。
為了進一步改進安全應用,重要的是融合來自多個來源的數據,并使用智能處理算法,不僅能向駕駛員發出通知,還能確定反應時間,做出快速的自動化決策,減少道路事故的可能性。

圖 5:智能交通系統安全應用示例:(a)車道保持輔助,(b)自適應巡航控制,(c)盲點信息,(d)交叉路口碰撞預警,(e)道路危險預警,(f)全景監測
3.2 交通管理類應用
此類智能交通系統應用旨在改善道路和城市區域的交通流量(如圖 6 所示)。監測應用可分為兩類:固定監測系統,由安裝在道路上的固定站點組成,使用攝像頭和傳感器監測道路狀況;第二類稱為道路監測,利用嵌入在車輛中的傳感器和攝像頭支持監測。
車道管理應用專注于在緊急疏散、事故或惡劣天氣等特殊交通條件下,管理道路的可用容量。該應用利用雷達、攝像頭和紅外傳感器檢測車輛的占用率、方向和速度。特殊活動交通管理系統是車道管理系統的一種變體,用于控制和減少體育場或會議中心等特殊場所的道路擁堵問題。利用傳感器(如雷達和紅外傳感器)和攝像頭,可以根據交通需求改變車道的流向。
交叉路口管理應用是協作式應用,可有效替代傳統的基于交通信號燈的交叉路口控制方法。在該應用中,道路使用者、基礎設施和交通控制中心以集成的方式工作,結合射頻識別(RFID)技術、接近傳感器、超聲波傳感器、雷達傳感器、攝像頭、軌跡規劃和虛擬交通信號燈建模,更高效地協調交通安全。
停車管理應用(PMA)利用磁力計、微波、感應線圈、紅外或射頻識別(RFID)技術收集停車占用情況信息,并告知駕駛員其所在區域附近的停車機會或可用車位,協助管理和分配停車位,從而減少駕駛員因尋找停車位而產生的挫折感和擁堵問題。

圖 6、智能交通系統交通管理應用,(a)車道管理,(b)監測,(c)停車管理,(d)自動收費,(e)特殊活動交通,(f)交叉路口管理
交通管理應用正變得越來越重要。然而,所有這些應用必須形成一個完整的協作系統,才能實現智能交通系統的部署。我們需要從社區和所有利益相關者的整體角度出發,進行更好的交通管理。例如,假設某個城市正在舉辦大型活動,交通管理部門決定制定一些規則以確保車輛順暢流動。車道管理應用將同一方向的車道數量從三條南北向和三條東西向調整為五條南北向和一條東西向,以優化前往活動場地的交通流量,但核心問題(車輛順暢流動)并未得到解決,因為大多數人會尋找停車位,而且隨著車流量的增加,尋找停車位的時間變得更加難以控制。這就是需要系統整合所有相關應用的原因之一。在這種情況下,車道管理和停車管理應用可以相互協作,自動分配停車位,而無需駕駛員在現場做出決策。
3.3 診斷類應用
此類應用專注于提供診斷服務,通過使用不同類型的傳感器檢測可能導致車輛故障的組件失效,這些傳感器包括:(1)動力傳動系統傳感器,用于實時檢查車輛機械部件和發動機的狀態和運行情況;(2)監測燃油液位的傳感器;(3)檢查流體質量的化學傳感器;(4)檢查流體或氣體溫度的溫度傳感器;(5)監測發動機燃燒以減少污染的成分傳感器;(6)檢測底盤系統故障的底盤傳感器;(7)監測車輪壓力和速度的速度和壓力傳感器,用于檢查防抱死制動系統或牽引力控制系統的狀態;(8)用于診斷電氣和環境系統的車內傳感器。利用通信技術將信息直接發送到云端以及車輛的服務和維護部門,可以改進此類應用。通過個性化的車輛登記,可以記錄每個車輛部件的狀態,識別并預防可能的車輛故障。
3.4 環境類應用
在環境類應用中,通過部署在路面內或路面上方的傳感器收集信息,通過測量道路溫度、道路狀況、化學元素數量以及路面的摩擦力或附著力等參數來確定道路狀況(圖 7)。
天氣預報應用基于對天氣和道路狀況的監測、監控和預測,實施適當的管理措施,以改善駕駛體驗并減輕任何不利條件的影響。道路天氣應用用于為維護策略和駕駛員建議提供決策支持。道路上部署了氣象站和紅外傳感器,以確定空氣溫度、降水量以及霧、煙或其他可能增加駕駛員風險或影響道路維護決策的條件。
路面狀態應用利用紅外傳感器測量路面發出的紅外輻射,并應用智能信號處理技術遠程測量道路參數,如溫度、水量、冰和雪。其中一種變體是路面異常監測應用,利用車輛內部的全球定位系統(GPS)、激光、紅外和加速度計等傳感器檢測坑洼或減速帶等異常情況。收集到的信息用于為駕駛員創建異常情況地圖,并幫助道路管理人員執行基礎設施維護和管理操作,以確保駕駛員的安全和舒適。
如前所述,單個應用的運行無法成功構建智能交通系統。云計算和智能算法支持的全面集成和數據交換對于交通管理應用至關重要,使其在做出決策時不僅考慮車輛流量,還考慮環境條件和周邊環境,從而實現交通的平衡重新分配,并在不影響其他區域的情況下減少特定區域內的污染物。

圖 7、智能交通系統環境監測應用,(a)道路天氣狀況,(b)路面狀態,(c)污染管理
3.5 用戶類應用
在用戶類應用中,傳感器監測駕駛員的表現和行為,這對于交通安全和減少事故至關重要(圖 8),監測的條件包括疲勞、酒精含量和情緒狀態異常等。美國汽車協會(AAA)的技術報告指出,疲勞駕駛導致了 21% 的致命交通事故和 13% 的需要住院治療的碰撞事故;在高收入國家和低收入國家,酒后駕駛分別導致了 20% 和 69% 的致命受傷駕駛員。根據美國國家公路交通安全管理局(NHTSA)的數據,2014 年 10% 的死亡事故是由駕駛員分心造成的。疲勞駕駛預警應用通過使用攝像頭監測眼睛和頭部運動,檢測疲勞跡象,以預防事故。雷達傳感器監測汽車的運動,判斷車輛是否行駛異常。其他應用可以利用轉向角傳感器檢測駕駛行為中的異常情況。駕駛員會通過振動或音頻信號得到警報。

圖 8、智能交通系統用戶監測應用,(a)駕駛員健康和情緒監測,(b)疲勞駕駛預警,(c)駕駛員警報控制
駕駛員警報控制應用利用前置視頻攝像頭跟蹤左右車道標記,當車輛偏離這些車道時向駕駛員發出警報,從而幫助降低事故發生的概率。當車道標記不清晰或消失時,可以使用攝像頭監測駕駛員,尋找疲勞跡象。駕駛員會通過聲音信號和車輛控制面板上的閃爍信息得到警報。一些研究人員提出使用腦電圖(EEG)傳感器和人工智能(AI),通過智能算法分析腦電圖信號的變化,檢測駕駛員的疲勞狀況。
駕駛員健康監測應用利用熱電堆、硅光電二極管、光學和紅外傳感器以及發光二極管(LED),測量駕駛員的生命體征,如體溫、心率、呼吸頻率和血壓。傳感器部署在方向盤、座椅等位置。當應用檢測到駕駛員健康出現問題(如心臟病發作)時,可以自動呼叫急救車輛。文獻中已提出多項使用心電圖(ECG)傳感器或無線生物傳感網絡的研究。
駕駛員情緒識別應用專注于檢測影響駕駛的煩躁或抑郁等跡象。利用肌電圖(EMG)、心電圖(ECG)、呼吸和皮膚電活動(EDA)傳感器,結合支持向量機(SVMs)和自適應神經模糊推理系統(ANFIS)等復雜算法,可以檢測和分類高壓力、低壓力、興奮和失望等情緒。在這方面,已有多項關于駕駛員情緒識別、在模擬環境中評估情緒狀態以及評估駕駛員壓力的研究成果發表。這些應用可分為兩大類:一方面,汽車制造商需要為駕駛員和車內乘員位置創建非侵入式傳感器(座椅內的傳感器、關鍵位置的攝像頭),以減輕駕駛任務的負擔;另一方面,有必要基于人工智能、神經網絡、機器學習、計算機視覺、云計算、霧計算等技術創建智能算法,準確識別駕駛員和乘客的不同情緒狀態或異常身體狀況,并向相應的當局或指定人員發出可靠的通知。
3.6 輔助類應用
出行前信息應用收集有關不同道路狀況的信息,為各種行駛路線提供多個出行選項。停車位定位應用允許駕駛員在街道、車庫或停車場等位置找到可用的停車位。磁力計、射頻識別(RFID)技術和全球定位系統(GPS)用于收集來自不同停車位的數據,可以為駕駛員提供多種停車選擇。
旅游和活動應用旨在滿足旅行者在陌生地區的需求。當駕駛員前往大型活動(體育比賽或音樂會)時,這些應用會協助駕駛員找到城市中最重要的地點、空停車位和路線。應用利用部署在目的地附近的傳感器(雷達傳感器、攝像頭、感應線圈和氣象傳感器)收集的數據,計算出行時間,并根據交通擁堵或天氣條件確定替代路線。
動態路線信息應用利用道路上部署的不同傳感器(如攝像頭、氣象傳感器、雷達、超聲波傳感器、線圈)收集交通狀況數據,使用戶能夠就替代路線和預計到達時間做出明智的決策。
主動預測應用預測道路拓撲結構,以優化燃油使用,并在車輛開始下坡或上坡時通過調整速度為駕駛員提供輔助。
地圖下載應用幫助駕駛員獲取重要地點或起點的有價值信息。駕駛員可以在前往新地區之前下載導航地圖,即使在沒有互聯網連接的位置也能獲得導航指引。該應用的一個缺點是數據收集、基礎設施(攝像頭、傳感器等)以及促進信息傳輸到相關處理中心的通信系統的安裝、部署和維護成本高昂。
4、案例研究場景
本節將介紹一個案例研究,展示傳感技術如何與信息通信技術相集成,以改善交通系統并提供幫助和支持。例如:(1)當一輛汽車因路面突然出現坑洼而發生事故并陷入其中時(如圖 9 所示)。

圖 9、案例研究場景
(1)車輛監測系統利用車載傳感器、車外傳感器和乘客身上的可穿戴傳感器(測量車輛水平位置的加速度計、測量碰撞距離的激光雷達、檢測碰撞程度的碰撞傳感器、測量乘客心率變化的心電圖傳感器等)檢測到潛在的危險情況,但事故仍不可避免,汽車陷入了最近形成的路面凹陷處。汽車立即啟動內置的安全協議,對情況進行初步評估。
(2)汽車的中央系統啟動廣播警報協議,通知附近的駕駛員和行人有關事故情況,以便采取額外的安全預防措施(例如減速或選擇替代路線)。
(2a)同時,交通基礎設施通過監控攝像頭中運行的模式識別算法檢測到該情況,并啟動一系列針對該情況的安全措施,例如智能交通信號燈可以改變其燈光管理策略,禁止車輛進入該街道或封鎖道路入口。
(3)通過乘客身上的可穿戴傳感器,汽車的中央系統接收相關信息,并對乘客的健康狀況進行評估。
(4)在評估了車輛損壞情況和乘客健康狀況后,中央系統通知相關方,例如:(i)車輛保險公司,發送位置、保險單號以及基于不同傳感器提供的信息進行的初步損壞評估等信息;(ii)緊急服務部門,發送事故通知,包括但不限于乘客人數、乘客在車輛內的位置以及每位乘客的生命體征等信息。
(5)汽車系統和協議以及道路基礎設施生成的所有與事故相關的信息都被發送并存儲在云端,供信息系統實時向其他駕駛員提供進一步的信息和通知。
(6)谷歌地圖、蘋果地圖、Here We Go 和 Waze 等定位服務可以利用這些信息重新計算新的或替代路線,以防止道路擁堵或另一起事故的發生。
(7)中央系統向交通基礎設施(交通信號燈、警示屏幕、交通標志)發送通知,繼續發送有關事故的通知和更新,讓駕駛員和行人了解最新情況。
5、挑戰與機遇
在智能交通系統應用的范圍內,以下將重點介紹未來需要解決的一些挑戰,以改善交通系統、提高駕駛員和乘客的出行便利性和安全性。
交通管理機構意識到,智能交通系統面臨著如何提高出行便利性的挑戰。因此,他們不斷在物理基礎設施、車輛和基于計算視覺的移動傳感單元及系統中部署智能傳感器。然而,僅靠傳感器無法解決出行便利性的挑戰。為了改善交通系統,我們需要整合其他技術和設備,如數據分析、自動化操作工具、決策工具以及社交和移動網絡,以滿足全面整合的要求,實時捕捉、分析并與相關方共享來自所有不同來源生成的所有信息。
智能交通系統面臨的主要挑戰之一是監測部署在道路、車輛和交通基礎設施上的傳感設備的探測范圍。目前,傳感系統面臨著基礎設施缺失或損壞的問題,例如:模糊或消失的交通標線、交通信號不足或在某些情況下完全不存在、快速物體檢測(行人、騎自行車的人、碎石、輪胎殘留物或動物)或危險的道路條件(路面坑洼、路面材料突然變化、道路洪水或可能對車輛乘客構成威脅的環境條件)。然而,我們必須仔細確定真正的限制(例如傳感器的可達性、處理傳感器信息的算法)所在。例如,如果車輛高速行駛,前方傳感器檢測到障礙物(車輛或物體),而算法選擇警報界面或所選控制系統的信息處理時間過長,我們可能無法在碰撞前及時收到適當的響應。為了降低事故發生的可能性,不同類型的傳感器、紅外和攝影測量系統以及用于多源數據融合的高效算法可以相互協作,在所有駕駛條件下產生更好的車輛響應時間,并在更好地識別交通和道路危險條件方面改進生成的地圖。數據融合技術已廣泛應用于多傳感器環境,旨在根據以下標準融合和聚合來自不同傳感器的數據:
(a)輸入數據源關系:補充數據、冗余數據或協作數據。
(b)輸入 / 輸出數據類型。
(c)架構:集中式、分散式或分布式。
(d)數據抽象級別:原始測量數據、信號和特征或決策。
數據類型和不同的數據源對于解決與交通系統相關的許多挑戰至關重要,例如來自一組獨立數據源的數據的無縫集成,這些數據源能夠實時響應實際交通需求。
數據融合技術必須與人工智能相結合,使車輛能夠像人類一樣理解當前狀態并做出相應反應,包括預測不同的環境和場景。例如,如果駕駛員發現一個彈跳的球,最可能的情況是有一個男孩在后面追趕,因此駕駛員會強烈考慮立即停車。傳感器和人工智能之間的這種融合有望在未來將思維推理納入汽車的控制系統,幫助車輛更快地做出響應,避免潛在的事故情況。
盡管傳感器可以生成交通系統的相關數據,但使用機器學習和數據融合等額外工具可以生成更多數據,以提高智能交通系統的性能,利用從實時和歷史數據中學習交通行為的應用。融合策略用于結合來自不同來源的數據,分析和預測多種條件(如駕駛員行為或交通動態)。機器學習用于基于關聯規則獲取不同交通數據源之間的有用模式和趨勢知識。這里面臨的挑戰是開發高效的學習驅動算法,檢測和預測交通模式,以提高交通系統的性能。當從不同來源(如攝像頭和傳感器)收集數據樣本并通過不同媒體(通過有線 / 無線鏈路)傳輸時,面臨的挑戰是設計和開發算法來分析數據,以便:(i)執行數據清理,去除來源收集的異常數據;(ii)從原始特征空間中去除一些冗余特征,但保留剩余特征的可解釋性;(iii)比較和融合來自不同來源的數據。
車輛的隱私和安全性在很大程度上取決于在兩個層面上降低侵入性。首先,為了防止車輛乘員泄露任何可能導致潛在隱私風險的信息,因為在互聯環境中共享信息可能導致用戶身份被識別,我們應該在通信網絡支持的通信設備中納入安全和隱私協議,以保護車輛網絡環境中駕駛員或乘客的隱私。此外,在車輛中集成新設備時,需要將它們優化放置在車輛內部或外部,以便它們不會分散駕駛員的注意力,同時通過提供有關車輛不同部分的所有相關信息來提高駕駛員的舒適度。其次,考慮向駕駛員發出警報的最佳界面也很重要。一種可能的解決方案是創建機制,提高駕駛員對駕駛的關注度;最大限度地減少干擾因素,包括警報和路邊基礎設施信息,可能通過基于人工智能的人類推理實現某些任務的自動化。
為駕駛員創建 360 度視野需要在車輛內部集成不同的設備,通過利用多種信息來源來增加檢測范圍和檢測精度。然而,要實現這一目標,所涉及的硬件和軟件成本將很高。此外,還將生成大量信息,計算警報所需的處理能力可能也很高。因此,我們需要開發優化的處理算法,以選擇向駕駛員發出警報的最佳界面。我們需要在傳感設備數量和警報設備數量之間進行仔細權衡,同時保持車輛的具有競爭力的價格,因為高成本將影響車輛的銷售。一種方法是提高物體檢測速度,并改善行駛車輛的視野范圍和水平。這些改進將使車輛能夠更快、更適當地應對緊急情況。
6、結論
傳感器將在未來的智能交通系統中發揮至關重要的作用。它們的使用能夠開發出各種交通安全、交通控制、娛樂和駕駛輔助應用。傳感器提供了獲取與車輛環境相關數據(如道路狀況、交通狀況、車輛狀況)的機制,這些數據可以與當前的交通系統相結合,以緩解過去和當前交通系統面臨的一些問題。分析和統計技術的應用展示了傳感器與智能交通系統集成的真正潛力。這種集成是一個很有前景的研究領域,將推動各種下一代智能應用的發展,旨在改善現有和未來交通系統的安全性和交通控制。

(添加微信號NewCarRen咨詢)
